【初めての】Blenderをさわってみた【3DCG】
こんにちは〜〜!藤原です!
毎日暑くてほんと困りますね…
2025年9月に入りましたが、実はまだ(?)大阪万博行けてなくてですね…
行きたい気持ちはあるものの、こんな暑い中では熱中症になっちゃうよな〜と
でも、行ったひとの話を聞いてみると「ふ〜ん、面白そう」とも思うわけで
涼しくなったら!涼しくなったら!!と思っていますが、
ギリギリ滑り込みで行けるのかどうか…笑
Blender(ブレンダー)ってご存知ですか?
今回はIllustratorのお話ではなく、やってみた・さわってみた系のお話です。
3DCGソフト「Blender」というものはご存知でしょうか?
ソフトはなんと無料で、インストールすれば誰でも使うことができます。(推奨スペックはありますが)
具体的には何ができるのかと言うと、
立方体や球体などの基本的なオブジェクトを使って立体物を作ったり、
さらに複雑なオブジェクトで3Dのキャラクターなんかも作れます。
かつ、作ったオブジェクトにアニメーションも付けられるみたいです。
かの有名な「シン・エヴァンゲリオン劇場版」の3DCG制作に携わったクリエイターもBlenderを使用しているそうな。
すべてのクリエイターが共通したソフトを持つのは難しいという互換性の課題があり、誰でも導入しやすいBlender導入を決めたそうです。(なるほど〜〜)
さわってみた印象
率直に言って…
む、、、難しいです(笑)
私はAdobeソフトしか触ったことがないのですが、使う機能がまあ多い!!!という印象です。
それに伴い、覚えるショートカットが非常に多いです。(メモ必須)
3Dソフトなので、X軸、Y軸、Z軸で考えながらオブジェクトを作成していきます。
(上に伸ばしたいから〜〜Z軸固定で〜〜…みたいな)
軸を意識しながら操作するのは3Dならではかな、と思いました。
はじめのうちは、視点の拡大・縮小ですら操作に慣れるのが大変でした。
ついつい、スペースキーだの、Zキーだの押してしまって 笑
慣れない内は簡単なモデリングから勉強するのが良いと思います!
youtubeで初心者向けの短めのチュートリアル動画を見るのをおすすめします。
インストールしてからの初期設定の仕方や基本操作、機能の説明をしてくれている動画は特におすすめです。
初心者が作ってみた
では、Blender初心者のわたくしが作ってみたものをご紹介!

こちらはシンプルな机と椅子のモデリング。
大まかな作成の流れとして、
[オブジェクトを作る]→[色や質感をつける]→[ライトの設定]→[カメラの設定]→[書き出し]
といった感じなのですが、今見返すとライトを増やしたら良かったなあと…
(画面奥が暗い)
これも新鮮なことだったのですが、
ライトの明るさでオブジェクトの色も見え方が変わってしまうんですよね。
なので、設定した色と見えている色は結構違います。

こちらはガラスコップ。
ちなみに、手前のガラスコップは「水が入っている風」です。
先ほどとは違って、このようなリアルな見た目にすることもできます。
周りの空間に360度のパノラマ画像を設定することで、お手軽に背景をつけることもできます。
ガラスコップが置いてある机にパノラマ画像が反射で映り込んでいます。
机の質感をツルツルに設定しているので、反射して映るという訳です。
こんな感じの流れで作っています
こちらは2人がけソファ。
ソファができるまでの流れをざっくりとご紹介したいと思います!


こちらがBlenderの画面です。
新規作成するとまずはこんな感じで、だだっ広い空間に立方体のオブジェクトがポツンとあります。
初めは何も色や質感の設定がされていないので、オブジェクトは白いままです。

まずは座面部分を作ろうということで、立方体のオブジェクトから高さや縦横の長さを変更。
厚みの薄い長方形を作りました。

ここで面取り(角を削る)をします。
Blenderでは「ベベル」という機能です。
現実にあるモノもよくよく見てみると、角は丸みを帯びてますよね。
ベベルをかけることで、より立体感や質感与えることができます。
ベベルはめちゃめちゃ使う機能です。


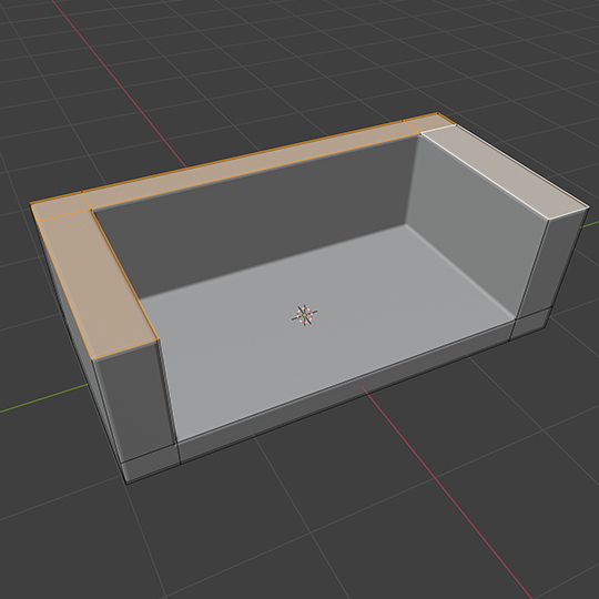
次は背面と肘掛け部分を作ります。
オブジェクトには頂点・辺・面があります。
辺をぐるっと輪切りにする感じで追加して、増えた面を上に押し出します。
ちなみに、ぐるっと辺を追加することを「ループカット」。
押し出しは、そのまま「押し出し」と呼びます 笑
どちらも、ベベル同様めっちゃ使う機能です。

次はクッション部分を作ります。
省いてしまいましたが、こちらの元は先ほど押し出さなかった箇所の面を複製して作っています。
複製した面の大きさを変えて正方形にしたら、押し出してベベルのかけ具合を調整……
すると、このようにクッションのようになります。


「複製」の機能も結構使います。
先ほどのクッションを複製して、もうひとつ増やして隣に並べます。
並べたふたつをさらに複製して大きさを変えたら、今度は背もたれのクッションにします。

このようなスケスケでオブジェクトの辺だけ見えるビューモードもあります。
これは「ワイヤーフレーム」というビューモードです。
ちなみに、ソファを真横から見た状態になっています。
背もたれのクッションを少し角度を付けて配置したいので、
見やすくするために、ビューモードと視点を変更しました。

このように、ビューモードを変更すればオブジェクトの位置も調整しやすくなります。
背もたれのクッションを配置できました。


次はソファの足部分を作ります。
これは円柱のオブジェクトを元に作りました。(高さ変えたり片側の面を小さくしたり)
ひとつ作って配置したら、今度は複製して配置するのではなく……
「ミラー」という機能を使います。
自動的に反転して配置してくれるという便利機能です。
工業製品とかは左右対称なデザインが多いので、こういう機能は時短になってめっちゃ有用ですよね。

あとは背もたれのクッションに辺を追加して押し出しやらなんやらして(略!)
より、ソファらしくなるように表情をつけます。

ソファの形ができたので、あとは床になる部分のオブジェクト(平面のオブジェクト)を追加して、
それぞれに色や質感をつけました。
ちょっと分かりづらいですが、ソファ本体や床はマットな感じ。
ソファの足部分のみツルッとした感じにしています。
(ほぼ見えないけど…)

書き出しのために、ライトやカメラの設定をしていきます。
正方形にハイライトされている部分が、書き出された時の範囲になります(=カメラ視点)

ちょっと暗いので、ライトを足しました。
ライトも種類が色々あって、今回は「エリアライト」というライトを設定しています。
種類の他に、色や明るさも設定できたりします。
ソファに刺さっている線みたいなものは、ライトの光が放射している向きを表しています。
画像だと、3つのライトがソファに向いて当たっているということですね。

どうなっているのか、全体が分かるように引いてみるとこんな感じ。
手前の黄色い四角みたいなものはカメラです。

あとは細かい設定をして、書き出し(レンダリング)して完成!
設定にもよりますが、書き出しは結構時間がかかりますし、
PCからとてつもないファンの音(ぶおおおおおおん)がしたので焦りました 笑
ここら辺はPCのスペックがとても関係してくるのでしょうね
スペック不足だとPCが落ちる場合もあるのだとか…(めっちゃ嫌だ…)
結論:楽しいし、面白い!(覚えることはたくさんだけど)
やはりBlenderは難しい分、できた時の達成感もひとしおです。
手探りで独学で進めると訳が分からなくなること必至なので、
まずは簡単なものを作りながらちょっとずつ勉強するのが良いと思います!

今はちょっとステップアップとして、こんなミニルームを作成中です。
参考になるチュートリアル動画を見ながら進めていますが、
操作に慣れてきたので、自分なりにちょっとアレンジを加えたりして作っています。
もっと慣れてきたら、キャラクターのモデリングとか、
簡単なアニメーションとか付けられたらいいなあ。
完成したらまたブログでご紹介できればと思います!
お気軽にご相談ください!
アールグラフは撮影からデザインまで一貫してお任せいただける制作会社です!
情報発信のツール、例えば名刺やパンフレット、チラシ、SNS用の動画などなど…
デザイナーと打ち合わせながら良いものを作りたいと思ったことはございませんか?
何かお困りごとなどございましたら、是非お気軽にご相談ください!
デザイナーが直接お客様のご要望をお伺いして、丁寧にお作り致します。
ご質問やご相談・無料見積もりはこちら
アールグラフのデザイン・制作実績はこちらからご覧いただけます↓